- 投稿日:2024/08/14
- 更新日:2025/09/30
はじめに
興味をもっていただき、ありがとうございます。
きなこと申します。
私の簡単なプロフィールです。
・臨床検査技師20年以上
・超音波検査士15年以上(消化器・体表領域)
・急性期病院、健診センター等で主に超音波(エコー)検査に従事
病気やケガで病院を受診したら、会計をして領収書をもらいます。
その時、言われたままお金を払って終わりにしていませんか?
内容を理解したところで、金額は変わりません。
しかし支払った大事なお金は、なんのためのお金だったのか、
それを知ることは、家計管理のうえでも必要なことです。
この記事では、病院で渡される領収書の見方を簡単にでは
ありますが、解説いたします。
領収書の基本構成
病院の領収書は、一般的に以下のような情報が記載されています。
✅患者情報: 名前や診察日、保険の種類などの基本情報。
✅医療費の内訳: 診察、検査、薬剤などの費用がそれぞれ表示されている。
✅保険適用額: 健康保険でカバーされた金額と自己負担額の表示。
✅合計金額: 支払った合計金額

※領収書と一緒に渡される診療明細書
領収書とは別に「診療明細書」が一緒に渡されます。
これには受けた診察や検査、治療の内容が詳細に記載されており、
それぞれの合計点数が領収書の各区分に記載されています。
これを見て、自分が受けた検査や治療が反映されているか確認できます。
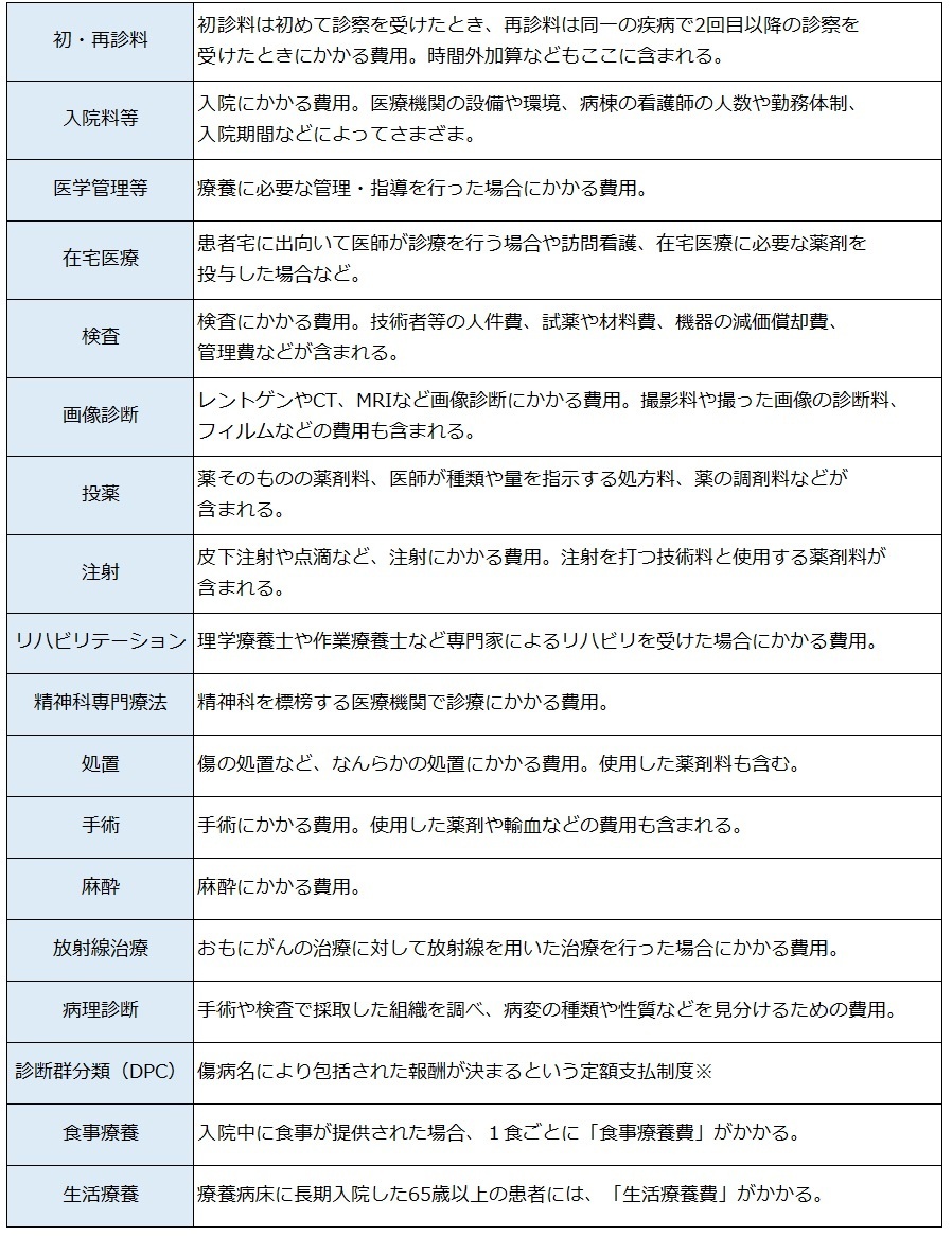
医療費の内訳
それぞれの項目は以下のようになっています。
そのほかにも「保険外負担」として健康保険で認められない項目が記載されています。例として、入院時に本人が希望した個室の差額ベッド料や診断書料などが含まれます。
※診断群分類(DPC)ってなに?
急性期入院医療を対象とする診断群分類(1,572分類)に基づく1日あたり包括払い制度のことで「包括医療費支払い制度」とも呼ばれる。
はい、難しいですね (^_^;)
簡単にいうと、入院する理由(主に病名など)に応じて1日当たりの医療費が決まっているということです。
💠従来の入院費は「出来高払い制度」
入院中に行った治療や検査に合わせて計算されていました。
なので薬が増えれば増えるほど、検査をすればするほど医療費が
高くなります。
💠DPC制度は定額制
病名や手術、処置などの内容に応じて1日当たりの医療費が決まって
います。検査が増えても、薬が増えても支払う医療費は変わりません。
ただし、手術など従来の出来高払いのものもあるので、入院にかかる
医療費は定額分と出来高分を組み合わせて計算します。
注意:DPC制度は条件を満たした対象病院のみです。
なぜ点数表示なのか
医療費の内訳は、診療報酬点数を基に計算されています。
診療報酬点数は、診療行為ごとに設定された点数に基づいており、
その点数に「1点=10円」を掛け合わせて費用が算出されます。
たとえば、診察が100点、検査が500点であれば、それぞれ1,000円と
5,000円の費用になります。
保険適用額と自己負担額
日本では多くの医療費が健康保険でカバーされます。
領収書には保険適用額と自己負担額が明確に表示されています。
自己負担額は、通常は医療費全体の30%ですが、高額療養費制度や年齢に
応じた減免措置が適用される場合もあります。この部分をしっかり確認し、間違いがないかチェックしましょう。
知っておくと役立つポイント
💠再発行について
もし領収書を紛失した場合、多くの病院では再発行が可能です。
しかし、再発行には手数料がかかる場合があるので注意が必要です。
💠確定申告時の医療費控除
一年間で一定額以上の医療費を支払った場合、確定申告で医療費控除を
受けることができます。領収書は必ず保管しておきましょう。
まとめ
病院の領収書は、単なる支払いの証明書だけではありません。
正しく理解し、しっかりとチェックすることで、あなたの健康管理や
家計管理において重要な役割を果たします。
日々の健康と経済的な安心を守るために、ぜひこの記事を参考に
してみてください。