- 投稿日:2025/06/04
要約
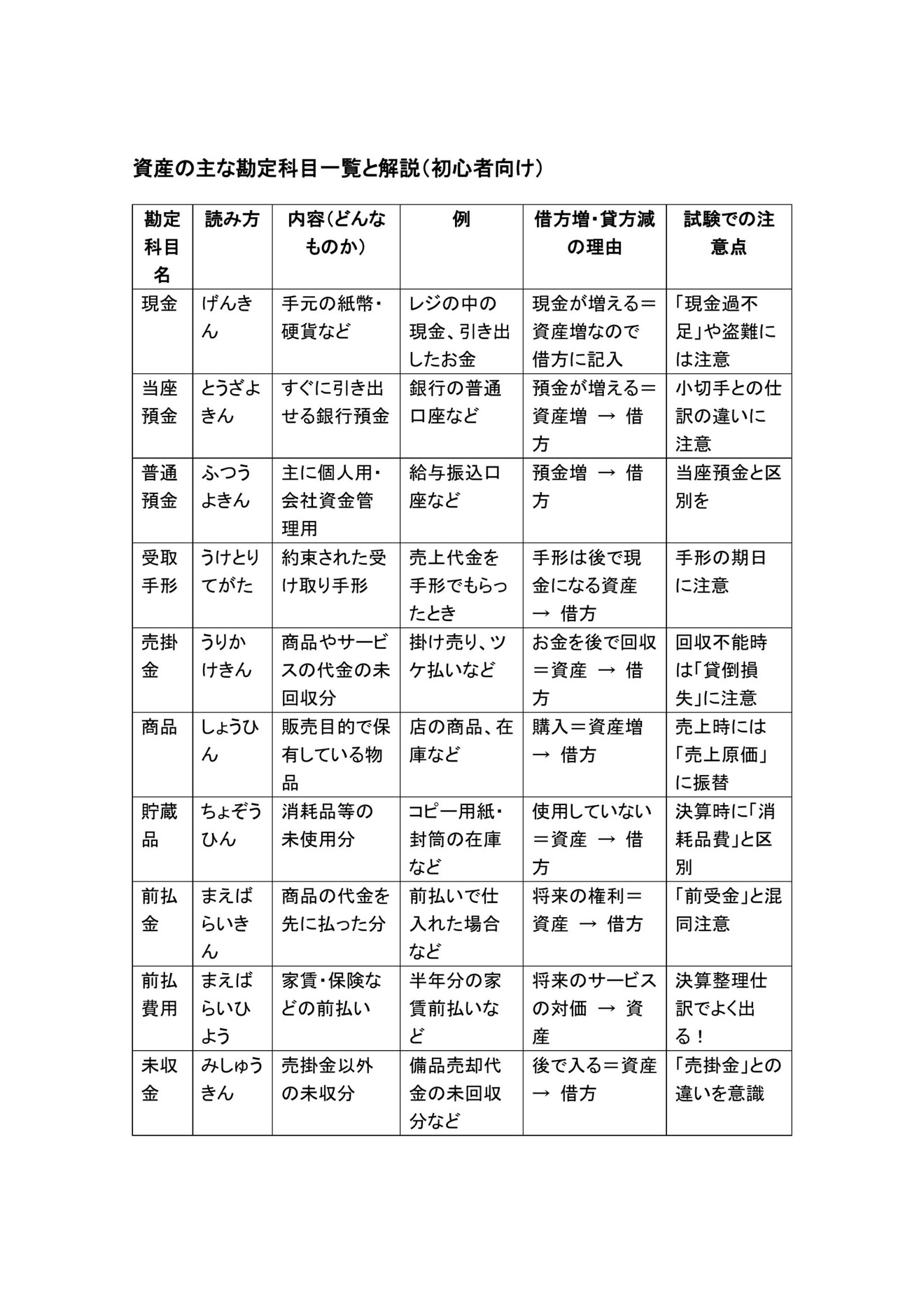
簿記初心者に向けた資産科目で大切な勘定科目についてやさしく解説しています。
これを見て理解していきましょう。


続きは、リベシティにログインしてからお読みください


続きは、リベシティにログインしてからお読みください
ブックマークに追加した記事は、ブックマーク一覧ページで確認することができます。
あとから読み返したい時に便利です。
投稿者情報
会員ID:LFn0j7SD
イルカ会員
まだレビューはありません