- 投稿日:2025/08/16
- 更新日:2025/08/16
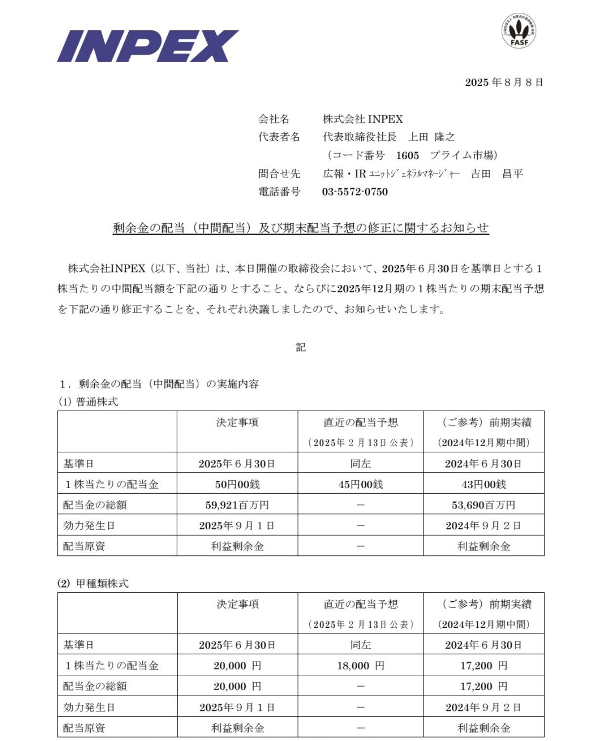
1 ◆中間配当の増配発表
・1株あたり 50円 に増配(前年45円 → 今回50円 )
・中間配当(6月・権利確定済み)を50円、期末配当(12月)を50円と発表
・年間配当額は1株あたり100円。前回予想は1株あたり90円であり、10円の増配
・予想配当利回りは4.48%に上昇
・前期(2024年12月期)の配当は1株あたり86円であり、前期比14円(プラス16.2%)の増配
・5期連続増配
・5年間で配当金は4.1倍に増加
2 ◆期末配当予想も上方修正
・期末配当を 50円 に引き上げ
・年間配当合計は 86円 → 100円見通し
・配当利回りは、現在の4.2%から4.4%台へ上昇(株価水準による)
・配当性向も安定レンジで推移
・資源価格の高止まりを背景に余力十分
3 ◆自社株買いの実施
・自社株買いを決定
・資本効率の改善+株主還元姿勢を一段と強化
4 ◆業績見通し
・資源価格の上振れを反映し、業績予想を上方修正
☚EPS改善により株価指標(PER)も割安感を維持
続きは、リベシティにログインしてからお読みください